尊龙凯时(中国)官方网站以劣后级身份为2387亿元多数债务兜底-尊龙凯时人生就是博·「中国」官方网站

作家 |八个橙
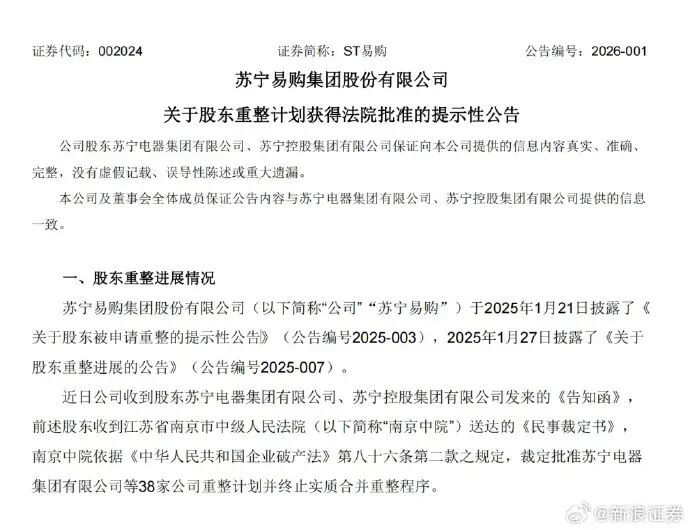
2026年头,中国商界迎来一记千里重的驱逐声。执掌苏宁30年的张近东,崇拜迎来个东谈主财富清零的结局。
依然的江苏首富、千亿身家诞生者,如今股权所有这个词无偿让渡,一齐个东谈主身家注入重整相信,以劣后级身份为2387亿元多数债务兜底。

好多东谈主把苏宁的战败,归罪于京东的挤压,致使喊出“京东拖垮了苏宁”。
这种说法看似有理,实则经不起推敲。电商行业的竞争本即是以强凌弱,京东的崛起是行业发展的势必,绝非压垮苏宁的临了一根稻草。
苏宁走到今天这步,从来不是输给了敌手,而是输给了我方的盲目扩张,输给了偏离主业的荒诞试错。
回溯苏宁的巅峰工夫,它是家电连锁的绝对王者。从南京一间20平米的空调小店起步,张近东用十几年工夫,把苏宁铺向天下,成为线下零卖的标杆。
电商海潮来袭时,苏宁曾经收拢机遇,线上线下双线布局,一度和阿里、京东变成三足鼎峙之势。彼时的苏宁,手捏豪阔现款流,坐拥巨大线下门店资源,本该稳守零卖基本盘,一步步夯实竞争力。
可张近东偏巧走了另一条路,他思复刻所谓的“生态化反”,把一手好棋透澈打散。
这个曾被贾跃亭奉为轨范的见解,中枢是跨产业搭建生态,靠板块协同开释价值。
但这条路的结局,业内早已看清:贾跃亭远走异域,留住烂尾的乐视帝国。许家印深陷债务泥潭,恒大帝国分化理会。张近东却顽强入局,把苏宁拖进了多元化的无底山地。

图源:微博
对比京东的移交,坎坷立判。刘强东恒久围绕电商中枢烧钱,重金自建物流,哪怕耐久亏空,也从未偏离零卖主业。
这份信守,让京东筑牢了供应链壁垒,把钱花在了莳植中枢竞争力上。每一笔干涉,齐在为电商基本盘铺路,最终杀青盈利闭环。
而张近东的苏宁,完全是另一个极点。零卖主业还没作念深作念透,就急于跨界扩张。地产、金融、体育、文创、国际收购,凡是热点界限,苏宁齐要插一脚。
看似打造了巨大的买卖疆土,实则各个板块各利己战,毫无协同效应,反而成了团结现款流的黑洞。
这种盲处所多元化,不仅没带来生态红利,反而让苏宁一步步失血。尤其是对恒大的多数投资,成了压垮苏宁的枢纽一击。
几百亿资金砸向地产,最终血本无归,获胜掏空了苏宁的家底。与此同期,线下门店运营僵化、线上电商转型渐渐,中枢零卖业务的竞争力连接下滑,营收增长停滞,亏空不停扩大。
眷属照看的短板,也加快了苏宁的战败。张近东之子张康阳接办的多项业务,接连际遇滑铁卢。国际收购的体育俱乐部频年亏空,文创、科技等新兴板块毫无起色,不仅没成为新的增长极,反而连接浮滥公司资源。

交班东谈主的试错老本,最终绝对转嫁到了苏宁的债务清单上,让本就脆弱的资金链雪上加霜。
积少成多,苏宁的债务滚雪球般扩张,最终定格在2387亿元。这个数字,足以团结苏宁通盘的优质财富,哪怕张近东倾尽个东谈主身家,也难以填补这个洞窟。
此时的财富清零,更像是一种无奈的谐和——不是不思还,而是根底还不清;不是要根除,而是只不错这种表情,为苏宁争取一点喘气的契机。
好多东谈主狐疑,张近东为何不足时止损?究其根底,是企业家的执念在作祟。从草根逆袭成买卖大佬,张近东习尚了掌控全局,习尚了限制化扩张的快感。
他不肯承认多元化的失败,不肯放下形体聚焦主业,一次次用新的扩张覆盖旧的亏空,最终把企业拖入万劫不复的境地。
无数企业在作念大之后,齐容易堕入多元化的罗网,以为跨界就能起义风险,殊不知偏离主业的扩张,才是最大的风险。
零卖的骨子是作事与效果,苏宁丢掉了这两个中枢,即便领有再多的资源,也难逃战败的气运。
如今的苏宁,靠珍惜整筹划拼凑续命,张近东虽仍保留部分说话权,却早已失去了通盘者的身份。
他用三十年打拼的一切,为我方的策略伪善买单,这份决绝令东谈主唏嘘,却也难以转圜败局。
两千多亿的债务像一座大山,压得苏宁喘不外气尊龙凯时(中国)官方网站,即便完成财富解决、业务瘦身,思要重回巅峰也难如登天。
